媒体称广电总局整治非法视频APP 风云直播上榜
2015-10-15 14:49:03
来源:中国证券网
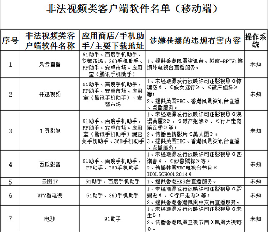
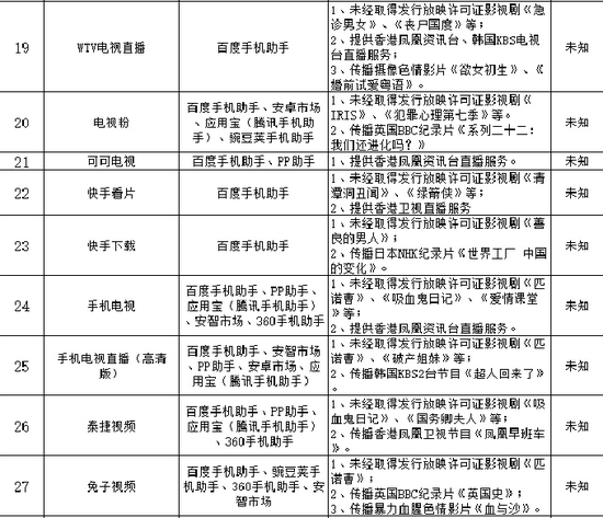
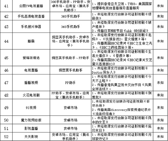
中国证券网讯 据新浪传媒援引电视眼微博10月15日消息,中央网信办、广电总局正在全国范围内开展境外电视网络接收设备专项整治行动。第一批公布的81个非法视频软件应用中,风云直播、喜马拉雅、熊猫听书、360影视大全、泰捷视频等上榜。






