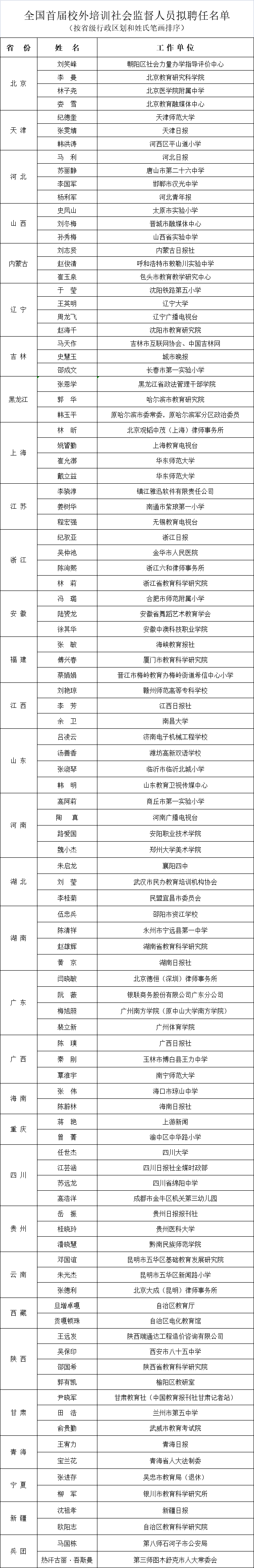
全国首届校外培训社会监督人员拟聘任名单公示
2022-02-23 11:07:17
来源:央视新闻客户端
据教育部官网消息,根据《教育部办公厅关于选荐校外培训社会监督员的通知》,经各省推荐和严格审核,形成了全国首届校外培训社会监督人员拟聘任名单。现予以公示,公示期为2022年2月22日至3月1日。
公示期内,如有异议,请以书面形式反映情况,并提供必要的证明材料和有效联系方式。反映情况须客观真实,以单位名义反映的,须加盖本单位公章;以个人名义反映的,须在书面材料上签署真实姓名、身份证号。反映情况的书面意见请于3月1日前通过电子邮件送达教育部校外教育培训监管司。
具体名单如下:

(总台央视记者 李玉梅)