国家医保局:多地化疗透析等门诊费可跨省直接结算
2022-03-25 10:58:21
来源:央视新闻客户端
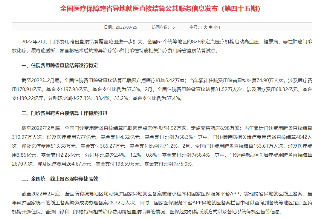
据国家医保局消息,2022年2月,门诊费用跨省直接结算覆盖范围进一步扩大,全国63个统筹地区的826家定点医疗机构启动高血压、糖尿病、恶性肿瘤门诊放化疗、尿毒症透析、器官移植术后抗排异治疗等5种门诊慢特病相关治疗费用跨省直接结算试点。
