证监会:境外投资者买卖沪股通股票不参与内地市场融资融券业务
2014-11-18 16:48:14
来源:中国证券网
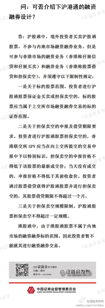
中国证券网讯:证监会18日15:30举办沪港通相关问题的微讲堂,介绍沪港通的总体情况、主要制度安排、监管框架及投资者应注意事项等内容。在回复沪港通的融资融券设计时,证监会表示,境外投资者买卖沪港通股票,不参与内地市场融资融券业务。
