投保基金9月投资者信心调查报告:投资者依然认为目前大盘抗跌性较强
2016-10-13 15:33:35
来源:中国证券网
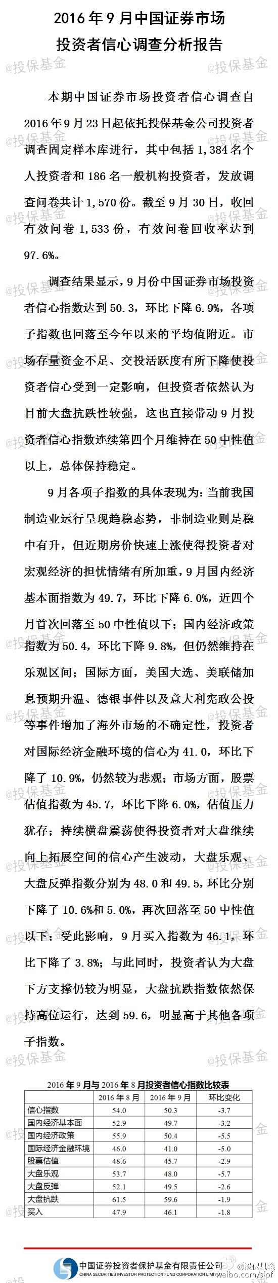
中国证券网讯 中国证券投资者保护基金有限责任公司官方微博10月13日消息,2016年9月中国证券市场投资者信心调查分析报告发布。调查显示,9月中国证券市场投资者信心指数达到50.3,环比下降6.9%。报告指出,投资者依然认为目前大盘抗跌性较强。
