央行印发《非银行支付机构大额交易报告要素及释义》
2019-01-15 14:40:02
来源:中国证券网
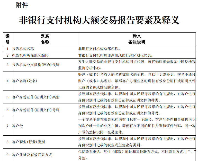
上证报讯 据中国人民银行1月15日消息,为落实《金融机构大额交易和可疑交易报告管理办法》和《中国人民银行关于非银行支付机构开展大额交易报告工作有关要求的通知》要求,结合非银行支付机构业务特点,中国人民银行印发《非银行支付机构大额交易报告要素及释义》。





