工信部公布2019年度国家小型微型企业创业创新示范基地名单
2019-10-21 09:50:48
来源:中国证券网
上证报中国证券网讯 据工业和信息化部10月21日消息,为贯彻落实中共中央办公厅、国务院办公厅《关于促进中小企业健康发展的指导意见》和工业和信息化部、发展改革委、财政部、国土资源部、税务总局《关于推动小型微型企业创业创新基地发展的指导意见》,按照工业和信息化部《国家小型微型企业创业创新示范基地建设管理办法》,经省级中小企业主管部门推荐、专家评审和公示,工信部确定了2019年度国家小型微型企业创业创新示范基地名单。
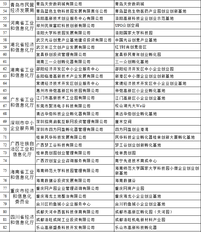
工信部同意授予腾讯众创智能硬件创业创新基地、鑫恩华小型微型企业创业创新示范基地、百川创业创新中心等107家基地“国家小型微型企业创业创新示范基地”称号(具体名单见附件)。
工信部要求示范基地要不断优化创业创新设施和环境,充分运用现代信息技术创新服务和运营模式,增强服务能力;集聚内外部优质资源,畅通信息渠道,不断满足小微企业创业创新需求,提供专业化、个性化服务;建立健全服务制度,完善服务功能,提高服务效率;主动开展公益性服务,积极承担政府部门委托的各项任务;加强与其他小型微型企业创业创新基地的交流学习,发挥示范带动作用。
示范基地有效期三年,有效期为2020年1月1日至2022年12月31日。




