国家铁路局公布铁路行业科技创新基地名单
2020-12-18 11:42:12
来源:中国证券网
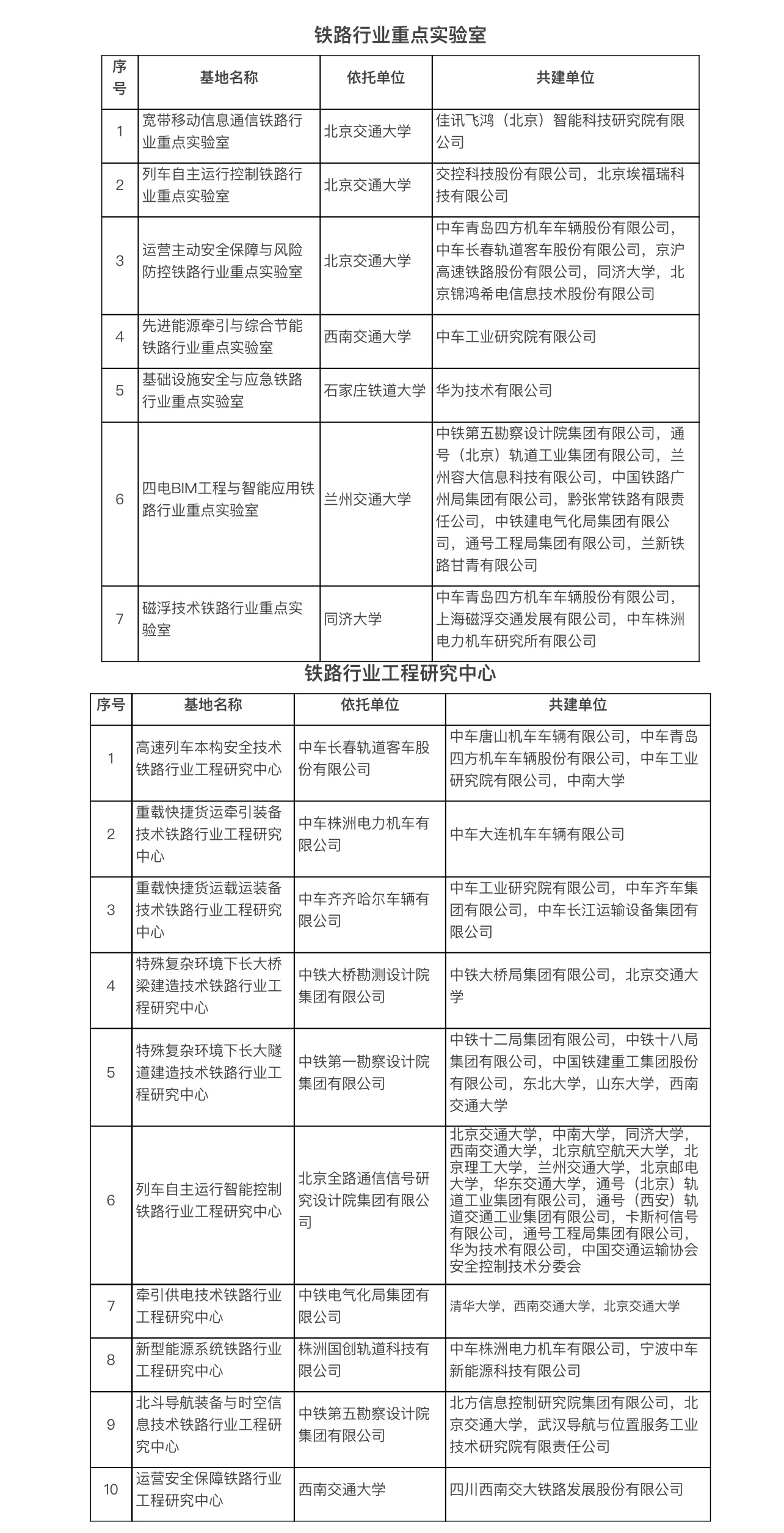
上证报中国证券网讯 据国家铁路局官网12月18日消息,按照《铁路行业科技创新基地管理办法(试行)》,国家铁路局组织开展了铁路行业科技创新基地申报和认定工作,并于近日公布结果。
国家铁路局要求,各铁路行业重点实验室和铁路行业工程研究中心及依托单位、共建单位,要牢固树立创新在我国社会主义现代化建设全局中的核心地位,面向世界科技前沿、面向经济主战场、面向国家重大需求、面向人民生命健康,坚持问题导向,立足自主创新,明确职责,强化管理,加强协同,扎实推进科技创新基地建设与发展,打好关键核心技术攻坚战,在铁路基础理论、前沿技术、工程应用研究上取得更多成果,全面提升铁路行业整体科技创新能力,为全面建设社会主义现代化国家做出贡献。
