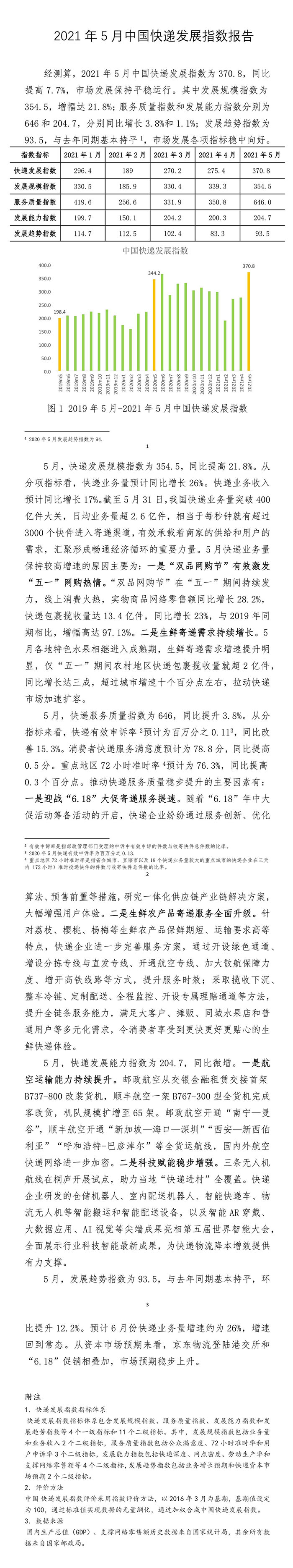
国家邮政局:5月中国快递发展指数为370.8 同比提高7.7%
2021-06-10 13:42:24
来源:中国证券网
上证报中国证券网讯 据国家邮政局官网6月10日消息,经测算,2021年5月中国快递发展指数为370.8,同比提高7.7%,市场发展保持平稳运行。具体情况如下:
