国务院批复同意在天津、上海、海南、重庆暂时调整实施有关行政法规规定
2022-10-08 20:44:19
来源:中国证券网
上证报中国证券网讯 据中国政府网10月8日消息,国务院发布关于同意在天津、上海、海南、重庆暂时调整实施有关行政法规规定的批复。批复如下:
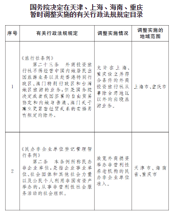
一、按照《国务院关于同意在天津、上海、海南、重庆开展服务业扩大开放综合试点的批复》(国函〔2021〕37号),同意自即日起至2024年4月8日,在相关省市暂时调整实施《旅行社条例》、《民办非企业单位登记管理暂行条例》的有关规定(目录附后)。
二、国务院有关部门、相关省市人民政府要根据上述调整,及时对本部门、本省市制定的规章和规范性文件作相应调整,建立与服务业扩大开放综合试点相适应的管理制度。
三、国务院将根据相关省市服务业扩大开放综合试点情况,适时对本批复的内容进行调整。
