联通创新创业投资有限公司与腾讯产业创投有限公司新设合营企业案获批
2022-11-02 14:52:15
来源:中国证券网
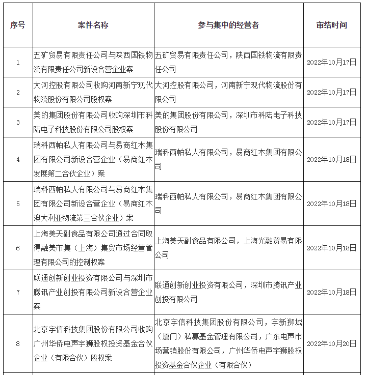
上证报中国证券网讯 据国家市场监督管理总局消息,国家市场监管总局近日公布2022年10月17日-10月23日无条件批准经营者集中案件列表,其中包括联通创新创业投资有限公司与深圳市腾讯产业创投有限公司新设合营企业案。

