恒生指数公司:海尔智家等3只股票获纳入恒生指数
2022-11-18 19:40:10
来源:中国证券网
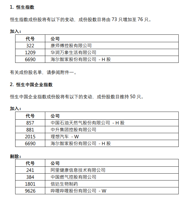
上证报中国证券网讯 恒生指数有限公司11月18日宣布截至2022年9月30日的恒生指数系列季度检讨结果。恒生指数成份股将由73只增加至76只,海尔智家、华润万象生活和康师傅控股3只股票获纳入。理想汽车等4只股票获纳入恒生中国企业指数,剔除阿里健康、哔哩哔哩等4只股票。所有变动将于2022年12月5日(星期一)起生效。具体如下:



