中国电力企业联合会:电煤市场整体处于扩张区间
2022-12-16 16:52:04
来源:中国证券网
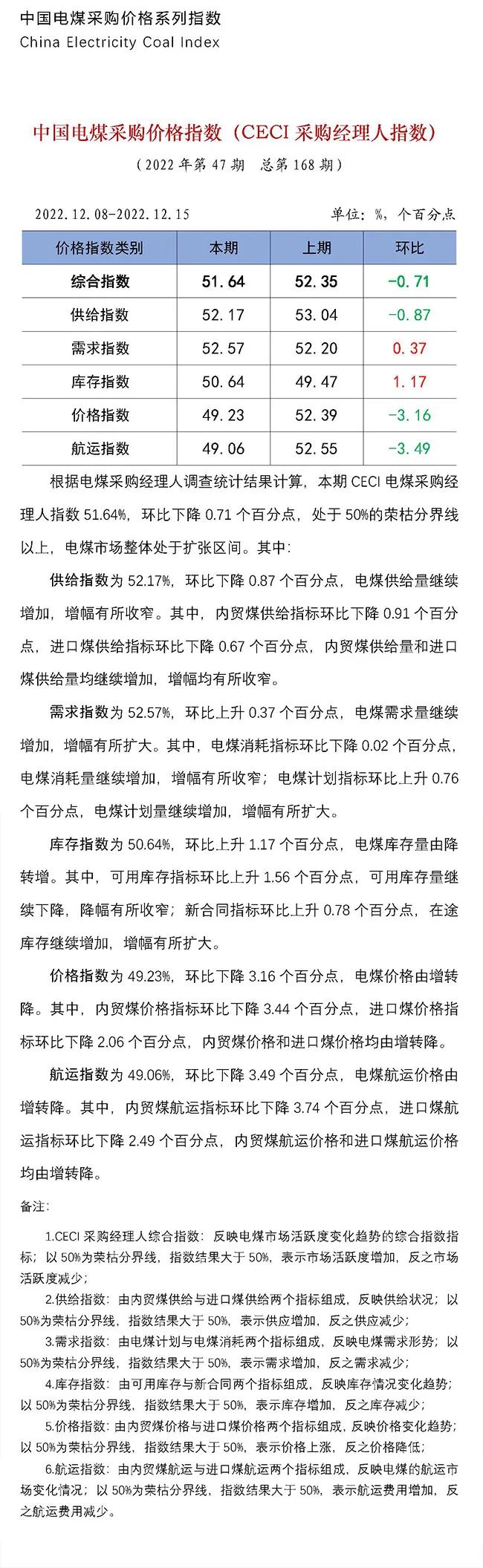
上证报中国证券网讯 据中国电力企业联合会12月16日消息,根据电煤采购经理人调查统计结果计算,本期CECI 电煤采购经理人指数为51.64%,环比下降0.71个百分点,处于50%的荣枯分界线以上,电煤市场整体处于扩张区间。
