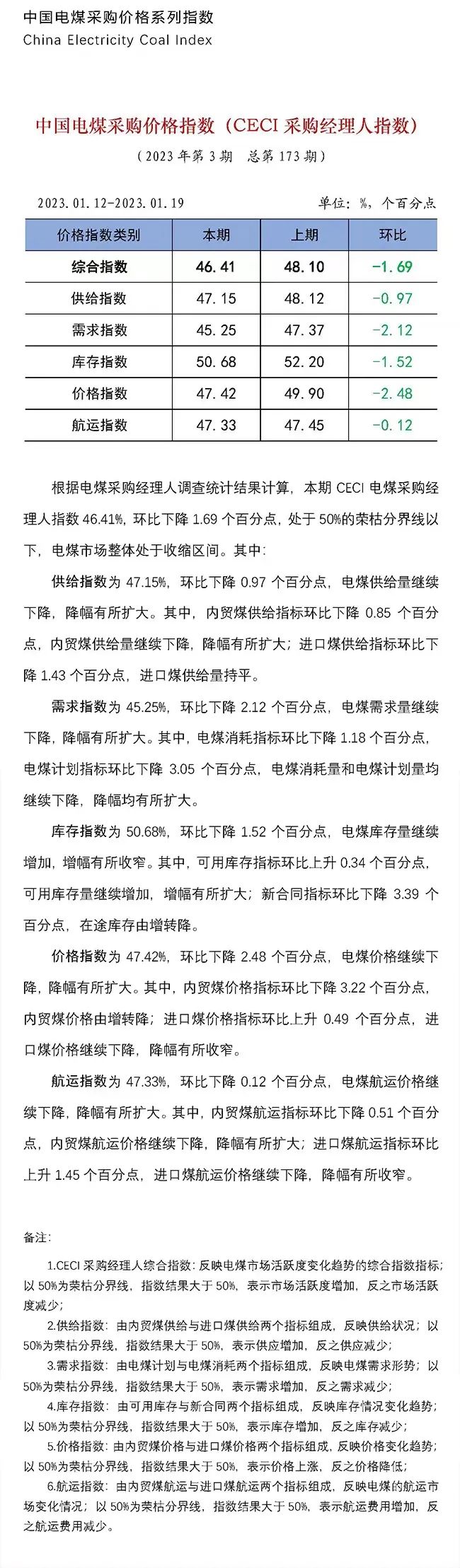
中国电力企业联合会:本期CECI电煤采购经理人指数为46.41%
2023-01-20 16:22:07
来源:中国证券网
上证报中国证券网讯 据中国电力企业联合会1月20日消息,根据电煤采购经理人调查统计结果计算,本期CECI电煤采购经理人指数为46.41%,环比下降1.69个百分点,处于50%的荣枯分界线以下,电煤市场整体处于收缩区间。
