中国电力企业联合会:本期中国电煤采购价格指数报51.13% 电煤市场整体处于扩张区间
2023-03-03 17:36:15
来源:中国证券网
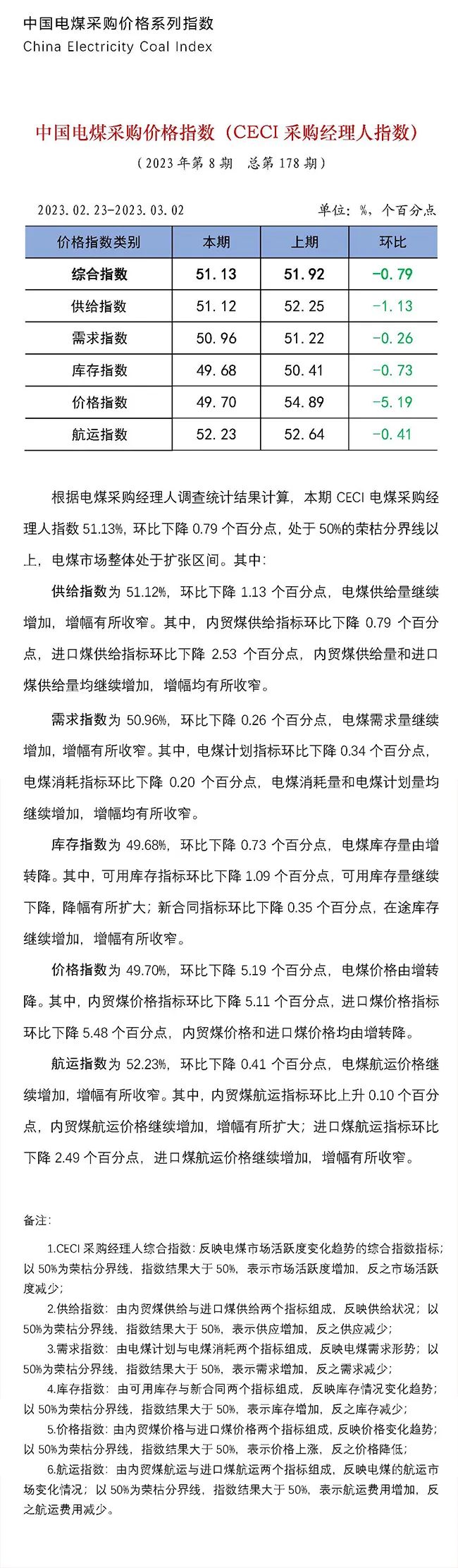
上证报中国证券网讯 据中国电力企业联合会3月3日消息,本期(2月23日至3月2日)中国电煤采购价格指数(CECI采购经理人指数)报51.13%,环比下降0.79个百分点,处于50%的荣枯分界线以上,电煤市场整体处于扩张区间。
