中国充电联盟:4月公共充电桩数量环比增加6.7万台 同比增长52%
2023-05-11 14:45:45
来源:中国证券网
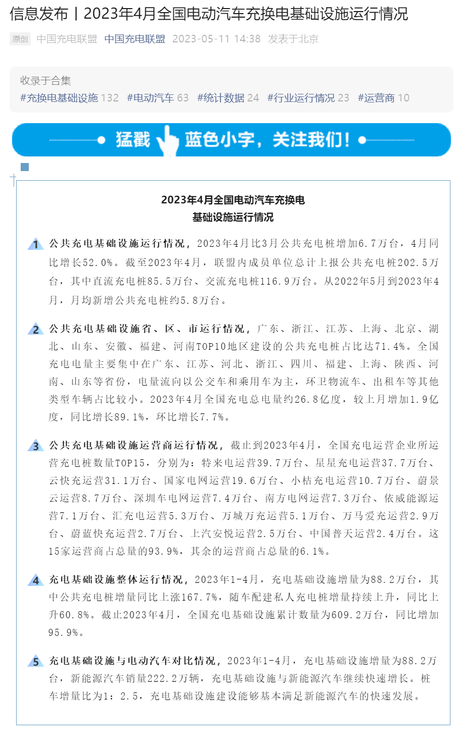
上证报中国证券网讯 中国充电联盟5月11日发布的数据显示,2023年4月公共充电桩数量比3月增加6.7万台,同比增长52.0%。截至2023年4月,联盟内成员单位总计上报公共充电桩202.5万台,其中直流充电桩85.5万台、交流充电桩116.9万台。从2022年5月到2023年4月,月均新增公共充电桩约5.8万台。
2023年1-4月,充电基础设施增量为88.2万台,其中公共充电桩增量同比上涨167.7%,随车配建私人充电桩增量持续上升,同比上升60.8%。截止2023年4月,全国充电基础设施累计数量为609.2万台,同比增加95.9%。
2023年1-4月,充电基础设施增量为88.2万台,新能源汽车销量222.2万辆,充电基础设施与新能源汽车继续快速增长。桩车增量比为1:2.5,充电基础设施建设能够基本满足新能源汽车的快速发展。
