多家知名企业获得制造业单项冠军等荣誉 上海将激励培育更多冠军企业
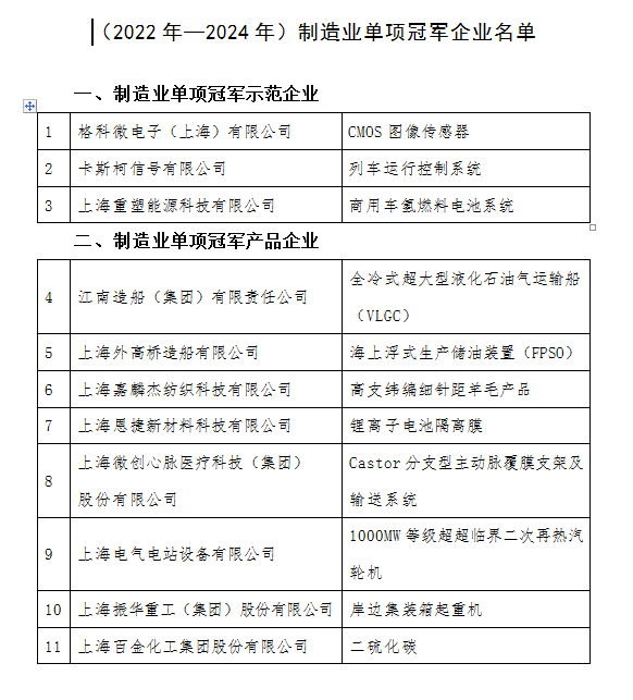
上证报中国证券网讯(记者 王文嫣)5月22日下午,上海市工业经济联合会召开制造业单项冠军企业负责人专题座谈会。上海证券报记者从会上获悉,包括卡斯柯信号有限公司,中国船舶集团下属江南造船(集团)有限责任公司、上海外高桥造船有限公司,振华重工、恩捷股份在内的多家上海制造业企业获得2022年-2024年制造业单项冠军示范企业或者制造业单项冠军产品企业的荣誉称号。

制造业单项冠军是指长期专注于制造业特定细分领域,生产技术或工艺水平国际领先,单项产品(服务)市场占有率位居全球前列的企业。
制造业单项冠军包括单项冠军示范企业和单项冠军产品两类。证书有效期为3年、到期后由工业和信息化部组织复核。从2016年到目前为止,工业和信息化部共遴选出七批制造业单项冠军共1186家。

为深入贯彻落实工业和信息化部等六部委《关于加快培育发展制造业优质企业的指导意见》《上海市先进制造业发展“十四五”规划》等文件精神,上海市政府办公厅在2022年9月29日发布了《上海市推进高端制造业发展的若干措施》,明确提出“开展市级制造业单项冠军企业培育工作,各区对各梯度优质企业加大扶持力度”。
上海证券报记者从座谈会获悉,从2017年第二批起,上海市经济信息化委和上海市工业经济联合会联合发文,共同开展制造业单项冠军企业(产品)培育遴选和复核评价工作,不断发挥合力,推进培育国家级制造业单项冠军企业和产品。

目前上海市企业入选国家级示范企业和产品有38家(个),包括14家示范企业以及24个冠军产品,在全国31个省市中排名第9位,在城市中排名第4位。
上海市单项冠军企业主要有三个特点,一是市场占有率全球领先,主营产品全球市场占有率均处于全球前三,其中25家企业全球市场占有率第一,占65.8%;二是行业分布充分体现“3+6”重点产业优势。澜起、韦尔半导体等集成电路领域以及宝武集团、江南造船、中微、上微等高端装备领域龙头企业均入围;三是民营企业比重不断提升,民营企业22家,国有企业16家。
“在取得一定成绩的同时,本市制造业单项冠军培育工作也需要进一步优化。”上海市工业经济联合会党委书记、会长管维镛表示,下一步将配合市经济信息化委制定《制造业单项冠军企业认定管理办法》并启动市级单项冠军企业认定工作。市级单项冠军企业认定通知及具体工作拟沿用国家级制造业单项冠军的做法,由上海市经济信息化委和上海市工业经济联合会联合发布。
管维镛还表示,同时要加强行业组织协同联动。一是发挥行业组织作用,由上海市工业经济联合会联合企业集团、行业协会开展单项冠军培育活动,在技术进步、产业链打造、市场开拓等方面赋能,打造政府、协会、企业联动的培育机制,二是建立定期沟通机制,定期走访和召开单项冠军企业专项工作对接交流会,支持企业发展。
此外,在相关部门牵头下,制造业冠军企业负责人与银行等金融机构负责人在座谈会上加深了交流。