首届“Next City”数都上海应用创新大赛正式启动
上证报中国证券网讯(记者 宋薇萍)7月8日,2023世界人工智能大会国际AI城市论坛在上海世博中心顺利举办。论坛上举行了首届“Next City”数都上海应用创新大赛(以下简称“创新大赛”)启动仪式。上海市政府副秘书长庄木弟启动创新大赛。
创新大赛由上海市数字化办指导、上海市经信委牵头主办,携手上海中移数字化转型产业基金,面向全球吸引各类创新主体积极参赛,旨在发掘和培育一批数字先锋企业,围绕上海城市数字化转型市级示范区、行业数字化转型标杆场景等形成示范引领、资源集聚效应,全面激发全社会的数字化转型活力和动力,为建设数都上海夯实基础,助力上海打造城市样板。
创新大赛以“应变求机,以数谋新”为主题,设置数字新技术、智惠新应用和城市新设施三大赛道。
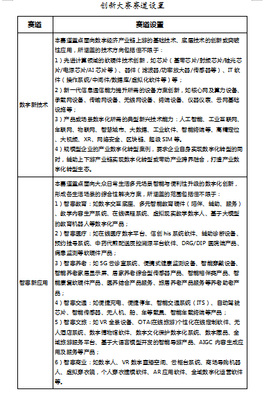
数字新技术赛道由上海中移数字化转型产业私募基金(有限合伙)承办,赛道征集数字经济产业链上游的基础技术、底层技术的创新、突破性应用或规模型企业的产业数字化转型案例。
智惠新应用赛道由上海智慧城市发展研究院承办,赛道征集生活多元场景智能与便利性升级的数字化创新,形成各生活场景的综合性解决方案。
城市新设施赛道由上海市信息投资股份有限公司承办,赛道征集建设未来城市所需的城市级、区域级或行业级软硬件设施及相关解决方案。


据悉,创新大赛将以技术的突破性、产品的创新性、企业或团队成长性为重点评审维度,综合考察业务商业模式、产业生态带动、社会效益等,评选出上海城市数字化转型“先锋企业”10家,另提名奖10家,共20家。创新大赛将为获奖项目匹配相应的专项资金扶持政策,推荐入驻上海城市数字化转型市级示范区,并邀请投资人、金融机构、科研院所等为项目提供投融资精准对接,助力项目转化落地;同时提供产业资源等。
目前,创新大赛官方网站(https://qyzbpc.migucloud.com/videocompetition2022/#/nextCity)和报名入口现已正式启用。各赛道项目报名征集将于9月中旬截止。9月中旬—10月中旬,各赛道专家组织材料评审,为初赛阶段。10月中旬—10月下旬,答辩评审为复赛阶段。经过11月上旬决赛,预计11月中下旬进行颁奖典礼。