中电联:本期中国电煤采购价格指数报52.12%
2023-07-21 22:23:26
来源:中国证券网
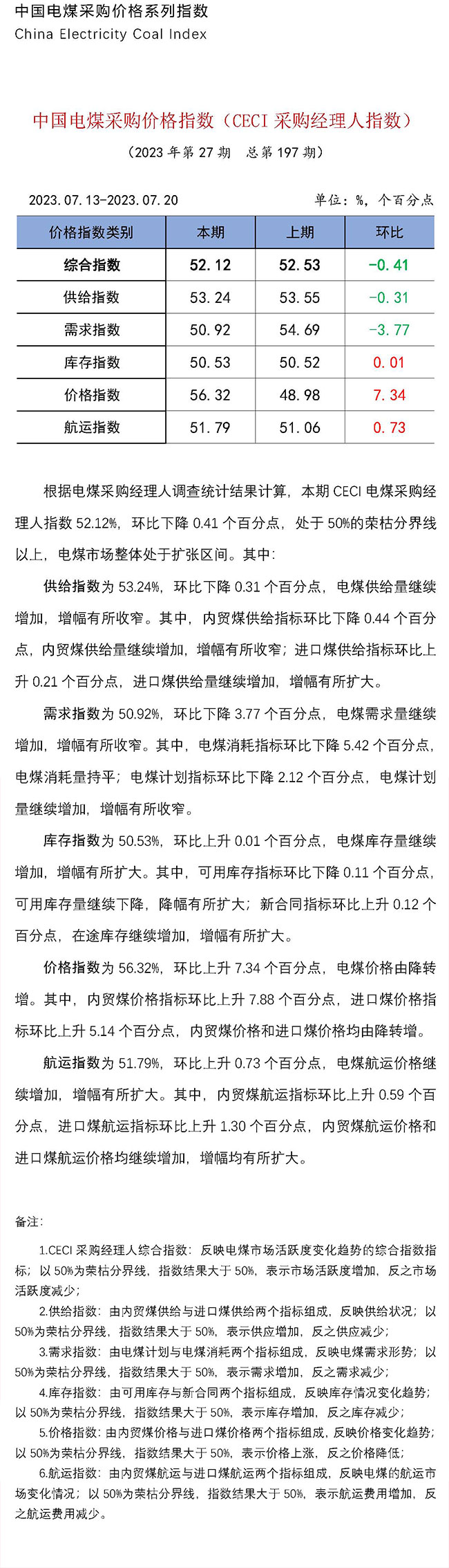
上证报中国证券网讯 据中国电力企业联合会7月21日消息,根据电煤采购经理人调查统计结果计算,本期中国电煤采购价格指数报52.12%,环比下降0.41个百分点,处于50%的荣枯分界线以上,电煤市场整体处于扩张区间。
