首批长三角国际品牌创新案例发布 30个品牌创新案例入选
2024-05-09 12:45:58
来源:中国证券网
上证报中国证券网讯(记者 陈梦娜)5月8日,以“品牌赋能·世界共享”为主题的“长三角国际品牌创新案例发布暨长三角品牌国际化发展研讨会”在上海市长宁区召开。
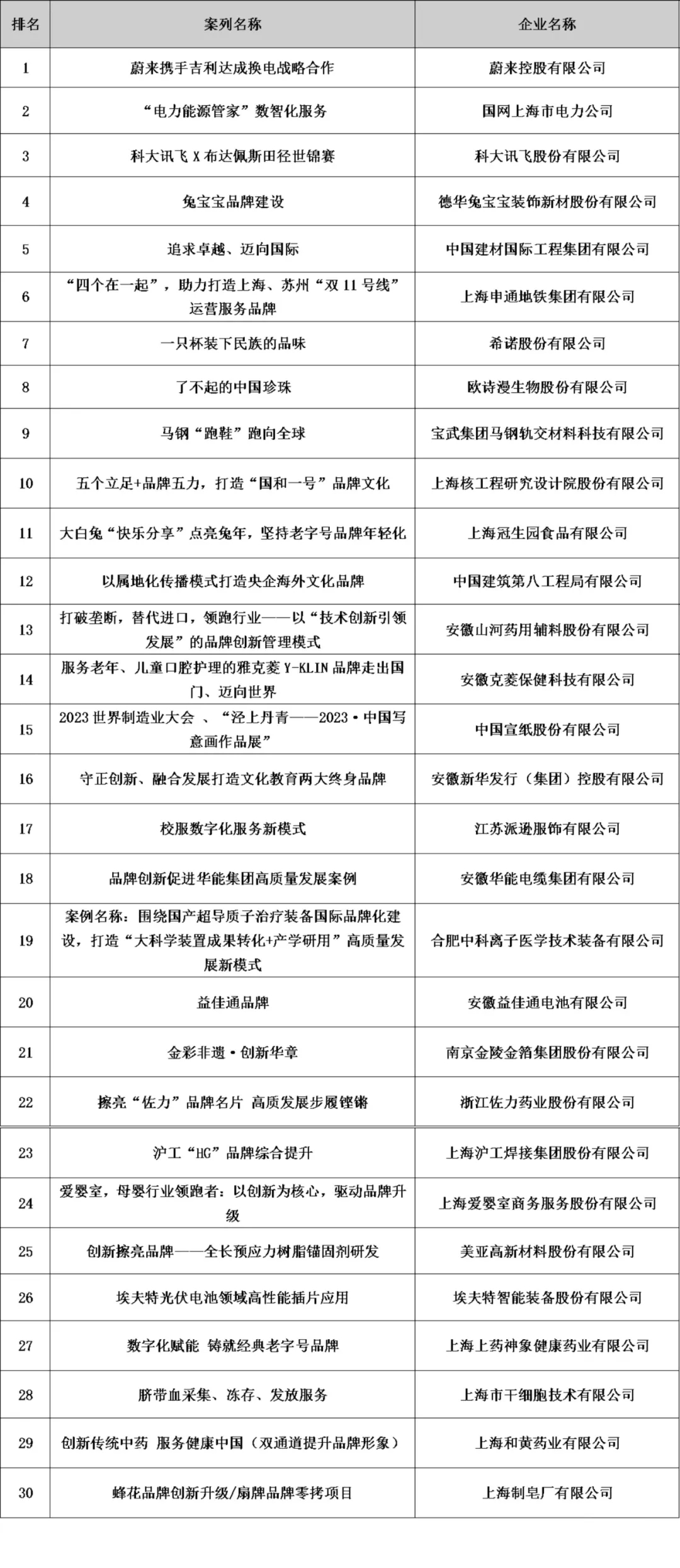
本次活动发布首批长三角国际品牌创新案例,上海核工院、宝武集团马钢交材、中国建材国际、科大讯飞、冠生园、金陵金箔等30个品牌创新案例入选。案例涵盖先进制造业、现代服务业以及文化创意产业等多个领域的国企、民企及合资企业,既有中华老字号与大国重器品牌,也有新兴品牌与日用消费系列。
据了解,长三角国际品牌创新案例征集活动于第一届长三角国际品牌创新发展大会上启动,是长三角在我国区域协调发展中率先共塑区域国际品牌的新探索。案例主要从长三角一市三省近年来获国际品牌认证认定的企业中遴选,由专家、学者和企业家等组成专家评审组,对案例申报材料的创新性、国内外影响力、可持续性、社会及经济效益、可复制推广价值以及行业特性等指标进行评审,遴选出在国际化发展中卓有成就并具有强烈的“走出去”和“国际化”需求的品牌,凸显了长三角品牌争创国内领先、国际一流的国际化发展新成就。
现场,华东理工大学副校长、教授、长三角国际品牌创新案例征集专家顾问委员会主任阎海峰作题为《坚持品牌引领 长三角品牌国际化发展》评析报告。随后,上海黄浦江南品牌文化促进中心与上海段和段(虹桥国际中央商务区)律师事务所、上海国际贸易知识产权海外维权服务基地和虹桥品汇(上海怡播网络科技有限公司)就服务长三角品牌国际化发展签署战略合作协议。
活动同时发布了长三角国际品牌创新案例LOGO以及宣传视频,并启动第二届长三角国际品牌创新发展大会。
首批长三角国际品牌创新案例一览表
