上期能源就修订《上海国际能源交易中心结算细则》公开征求意见
2024-05-10 19:40:32
来源:中国证券网
上证报中国证券网讯 据上海国际能源交易中心(简称“上期能源”)5月10日消息,根据《中华人民共和国期货和衍生品法》《期货交易管理条例》《期货交易所管理办法》等有关法律法规,上海国际能源交易中心拟对《上海国际能源交易中心结算细则》进行修订,现向社会公开征求意见。
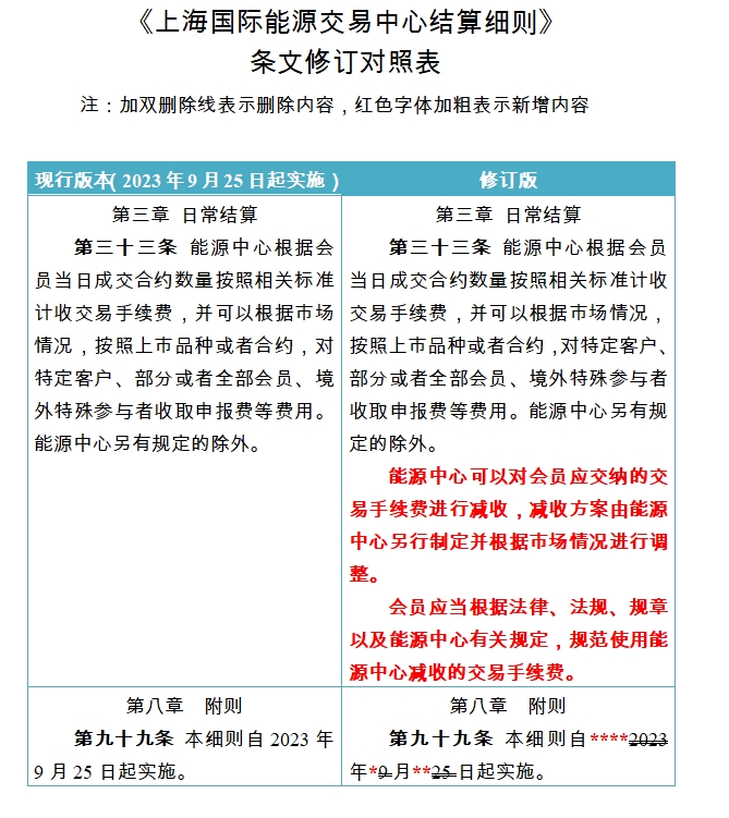
主要修订内容为明确能源中心可以对会员进行手续费减收,并规范会员向客户减收手续费的行为,具体内容为在《上海国际能源交易中心结算细则》第三十三条后增加一段规定:“能源中心可以对会员应交纳的交易手续费进行减收,减收方案由能源中心另行制定并根据市场情况进行调整。会员应当根据法律、法规、规章以及能源中心有关规定,规范使用能源中心减收的交易手续费。”征求意见截至时间为2024年5月15日。
