国企改革大风口:仍有8省方案待出
2015-08-14 07:39:08
来源:证券时报网
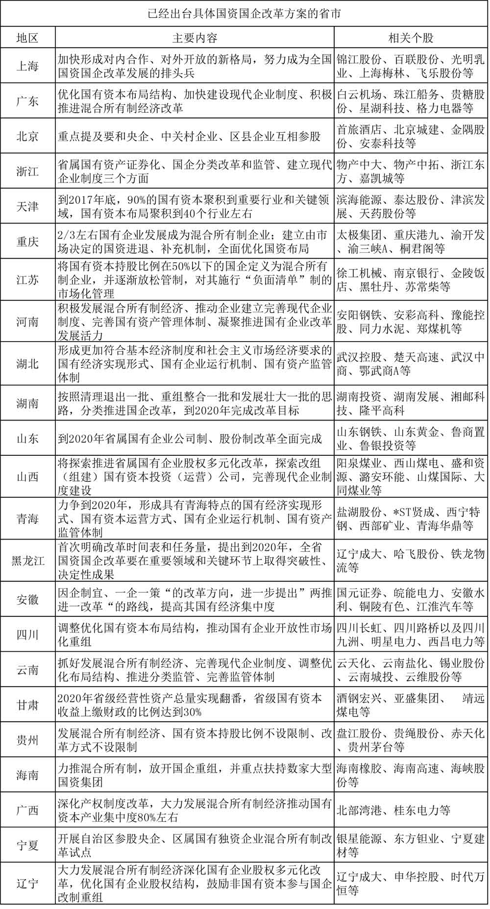
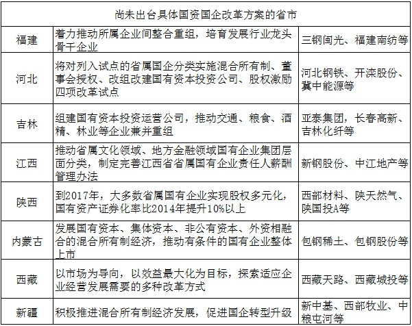
作为今年全面深化改革的重头戏之一,国企改革备受瞩目。据统计,目前有23个省市出台了本地的改革方案,逐步形成了国企改革大潮中的本地特色。尚有8省未出台改革方案,通过查阅各省份2015年政府工作报告及相关资料,整理了以下文件以供参考。


